Kevin Gilmore postete heute wie er sich eine Schutzschaltung vorstellt für einen STAX-Ausgang.
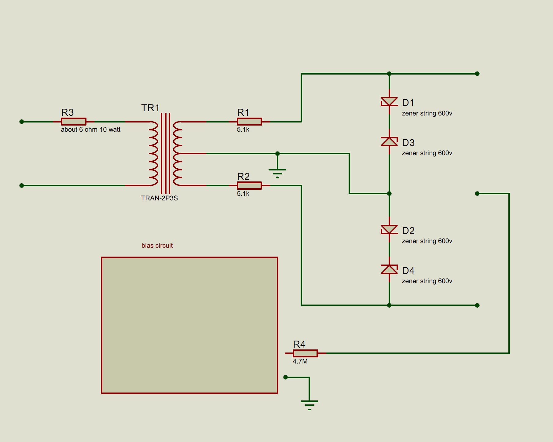
Die Zenerdioden sind zusammengesetzt aus 150 + 200V Typen, braucht man einige....
die 5.1k Widerstände sind nur 1/4 Watt damit die im Fehlerfall durchbrennen.
Fand ich interessant und wissenswert....
.
Quelle: https://cdn.head-fi.org/a/12352909.pdf
Kevin Gilmore Schutzschaltung STAX
- kds315
- Mitglied
- Beiträge: 3621
- Registriert: Di 28. Jul 2020, 13:26
- Has thanked: 693 times
- Been thanked: 528 times
Kevin Gilmore Schutzschaltung STAX
Zuletzt geändert von kds315 am Di 16. Apr 2024, 07:39, insgesamt 1-mal geändert.
Höre mit verschiedenen STAX KH + Verstärkern für STAX
> Alles was ich hier poste stellt meine persönliche Erfahrung dar und
ist nicht als Werbung für ein Produkt oder Hersteller zu verstehen <
> Alles was ich hier poste stellt meine persönliche Erfahrung dar und
ist nicht als Werbung für ein Produkt oder Hersteller zu verstehen <
- Firschi
- Moderator

- Beiträge: 5915
- Registriert: So 2. Okt 2016, 21:33
- Wohnort: Freiburg
- Has thanked: 44 times
- Been thanked: 150 times
- Kontaktdaten:
- kds315
- Mitglied
- Beiträge: 3621
- Registriert: Di 28. Jul 2020, 13:26
- Has thanked: 693 times
- Been thanked: 528 times
Re: Kevin Gilmore Schutzschaltung STAX
ist gemacht
Höre mit verschiedenen STAX KH + Verstärkern für STAX
> Alles was ich hier poste stellt meine persönliche Erfahrung dar und
ist nicht als Werbung für ein Produkt oder Hersteller zu verstehen <
> Alles was ich hier poste stellt meine persönliche Erfahrung dar und
ist nicht als Werbung für ein Produkt oder Hersteller zu verstehen <