[Sammelthread] STAX Amps von Andreas Rauenbühler

Benutzeravatar
kds315
Mitglied
Beiträge: 3567
Registriert: Di 28. Jul 2020, 13:26
Has thanked: 675 times
Been thanked: 506 times

Re: [Sammelthread] STAX Amps von Andreas Rauenbühler

Beitrag von kds315 »

@diego: also wenn es nicht zwingend ein 007 sein soll, dann ist ein T1m4 völlig ausreichend; und wenn man mit moderaten Pegeln hört, kann der auch einen 007 treiben. Will mann straffere Bässe haben, dann braucht es wohl mehr Leistung, aber das geht dann halt in Geld...wenn einem das wert ist.
Höre mit verschiedenen STAX KH + Verstärkern für STAX
> Alles was ich hier poste stellt meine persönliche Erfahrung dar und
ist nicht als Werbung für ein Produkt oder Hersteller zu verstehen <
Benutzeravatar
swiss
Mitglied
Beiträge: 164
Registriert: Mo 30. Aug 2021, 15:02
Has thanked: 123 times
Been thanked: 49 times

Re: [Sammelthread] STAX Amps von Andreas Rauenbühler

Beitrag von swiss »

Danke Klaus für Deine Beurteilung, da bei mir kein 007 ansteht und ich kaum mehr Rock höre muss ich mir keine Gedanken zum Sirius, Alpha Centauri oder gar „isländischen Überfliegern“ machen, 009 und SRM-T1m4 sind zurzeit das Optimum in der STAX-Welt, meine aktuellen Hörerlebnisse lassen da auch keine Zweifel aufkommen :kh:
Primecore Audio roon Server -> Weiss DAC 501-4ch
Linn LP12, Arko, Kendo, PASS XP-17
STAX SR-X9000 <-> High-Amp Antares 20 mA SRPP
ZMF Verité open <-> Feliks Euforia
Meze Elite <-> Niimbus US 4+
Otium
Mitglied
Beiträge: 316
Registriert: Mi 1. Aug 2018, 18:49
Has thanked: 1 time
Been thanked: 67 times

Re: [Sammelthread] STAX Amps von Andreas Rauenbühler

Beitrag von Otium »

009 und SRM-T1m4 sind zurzeit das Optimum in der STAX-Welt
Nicht ganz.
Der "Black Forrest" ist noch etwas besser in allen Belangen.
Das kann der SR-009 aufzeigen.
Aber daraus ergibt sich definitiv kein Handlungsbedarf, wenn man den T1m4 schon hat.
"Music is easy to miss for the listener who thinks his job is to concentrate on the sound."
Benutzeravatar
kds315
Mitglied
Beiträge: 3567
Registriert: Di 28. Jul 2020, 13:26
Has thanked: 675 times
Been thanked: 506 times

Re: [Sammelthread] STAX Amps von Andreas Rauenbühler

Beitrag von kds315 »

Nun ich habe nicht den Luxus einen BF hier zu haben (und keinen Solaris, Malvalve oder Paltauf oder eines der Kevin Gilmore designs) also kann ich dazu auch nichts sagen...😉
Höre mit verschiedenen STAX KH + Verstärkern für STAX
> Alles was ich hier poste stellt meine persönliche Erfahrung dar und
ist nicht als Werbung für ein Produkt oder Hersteller zu verstehen <
mannitheear
Mitglied
Beiträge: 303
Registriert: Mi 30. Jun 2021, 18:49
Has thanked: 157 times
Been thanked: 62 times

Re: [Sammelthread] STAX Amps von Andreas Rauenbühler

Beitrag von mannitheear »

Die dunkle Signatur des Alpha Centauri V9 mit dem SR-007 gibt sich nach meinem Eindruck mit der Zeit, zudem wird der Klang detaillierter und luftiger.
Was mich ein bisschen wundert ist die gehörte Sibillanz mit dem neuen AC. Das hatte ich zu gar keinem Zeitpunkt auch nur ansatzweise.
Zudem treibt der AC9 den 007 mit fast schon arroganter Lässigkeit an, auch bei sehr hohe Lautstärken bleibt alles wohlsortiert. Außerdem gibt es (ohne Eingangssignal) kein Rauschen oder Brummen im Kopfhörer, selbst bei voll aufgedrehtem Lautstärkeregler.
Als so extrem heiss empfinde ich ihn auch nicht, eine gewisse Wärmeentwicklung ist für einen Röhrenverstärker im Gehäuse halt normal. Auch der Sirius wird ordentlich warm hab ich mir sagen lassen.
Roon ROCK i7
CA X50D, Mutec MC-3 USB, Ref 10, Enigma DAC, Arno Hybrid Amp, Sonus Natura Extremi
Anti-Lenco, JPA Brutus MM, MC
Alpha Centauri V9, SR-007
USBridge, Antidac, enFase, K701, R70x, HD580J, DT880, DT1990, T1.2, Elear, Utopia
Benutzeravatar
kds315
Mitglied
Beiträge: 3567
Registriert: Di 28. Jul 2020, 13:26
Has thanked: 675 times
Been thanked: 506 times

Re: [Sammelthread] STAX Amps von Andreas Rauenbühler

Beitrag von kds315 »

Nun, der Alpha Centauri erreicht 50C, der SIRIUS gerade mal 38,5C das macht schon einen erheblichen Unterschied und die gefühlte Raumtemperatur steigt beim AC deutlich mehr an nach paar Stunden.

Relaxt ist der Alapha Centauri genau wie der SIRIUS, die strengen sich beide nicht an, zumindest bei meinen 80-85dB Hörlautstärke. Über Rauschen und Brummen brauchen wir gar nicht reden, das ist selbstverständlich in dieser Klasse, darüber rede ich erst gar nicht.

Der Erlebnis mit Sybillanz in der ersten Stunden nehme ich nicht ernst, zumal das wegging und nicht mehr auftrat; jetzt bedauere ich dass ich das überhaupt erwähnt habe. Mein alter 313 hatte ähnliches, die Kondensatoren mussten sich erst mal formieren und die Röhren sich thermisch einlaufen denke ich. Nichts neues für mich.

Hätte ich den T1m4 nicht, wäre ich geneigt den AC zu behalten, aber diese Hitzeentwicklung ist mir zu viel. Jemand der das im grossen Wohnzimmer stehen hat wird das nicht bemerken. Das ist ein schön klingender, gut spielender STAX-Amp, keine Frage, so wie der SIRIUS ja auch.

Jemand der einen AMP für seinen 007 sucht und Röhrenklang mag, ist sicher gut damit beraten. Persönlich würde ich den SIRIUS vorziehen um einen 007 zu treiben.

Eventuell höre ich mir den ANTARES auch mal an, Andreas hat nur keine mehr derzeit...
Höre mit verschiedenen STAX KH + Verstärkern für STAX
> Alles was ich hier poste stellt meine persönliche Erfahrung dar und
ist nicht als Werbung für ein Produkt oder Hersteller zu verstehen <
Otium
Mitglied
Beiträge: 316
Registriert: Mi 1. Aug 2018, 18:49
Has thanked: 1 time
Been thanked: 67 times

Re: [Sammelthread] STAX Amps von Andreas Rauenbühler

Beitrag von Otium »

Persönlich würde ich den SIRIUS vorziehen um einen 007 zu treiben.
Kann ich bestätigen.
Obwohl ich "nur" einen Sirius besitze, welcher anno "Dunnemal" anhand der Pläne von Rauenbühler gebaut wurde, ist das ein wundervoller Spielpartner für den SR-007.
"Music is easy to miss for the listener who thinks his job is to concentrate on the sound."
Benutzeravatar
kds315
Mitglied
Beiträge: 3567
Registriert: Di 28. Jul 2020, 13:26
Has thanked: 675 times
Been thanked: 506 times

Re: [Sammelthread] STAX Amps von Andreas Rauenbühler

Beitrag von kds315 »

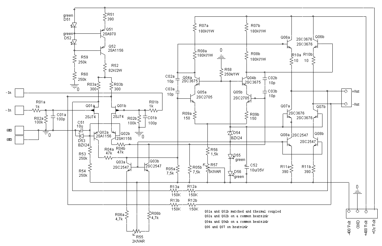
Na ja Stefan, sooo furchtbar viel hat sich seit V3 nicht am Sirius verändert...
.
SIRIUS_Transistor_V3_Schematics.jpg
SIRIUS_Transistor_V3_Schematics.jpg (199.94 KiB) 7854 mal betrachtet
.
Die Stufe vor den Ausgangstransistoren wird mit deutlich höheren Strömen gefahren, was die sauberere Darstellung von höheren Frequenzen und vor allen von steilen Impulsen deutlich verbessert und noch paar Kleinigkeiten; und das Netzteil wurde verbessert. Was genau wie in der aktuellen V9 werkelt, da hüllt sich der Erfinder leiden in Schweigen... ;)
Höre mit verschiedenen STAX KH + Verstärkern für STAX
> Alles was ich hier poste stellt meine persönliche Erfahrung dar und
ist nicht als Werbung für ein Produkt oder Hersteller zu verstehen <
Benutzeravatar
kds315
Mitglied
Beiträge: 3567
Registriert: Di 28. Jul 2020, 13:26
Has thanked: 675 times
Been thanked: 506 times

Re: [Sammelthread] STAX Amps von Andreas Rauenbühler

Beitrag von kds315 »

Habe hier mal den Temperatur-Vergleich ausgelesen, SIRIUS vs. ALPHA CENTAURI (Oberflächentemperatur) - nur mal so zur Info wie die Teile heizen: der SIRIUS erreicht maximal knapp 40C, der ALPHA CENRAURI knapp 50C. [Das Gewackel dazwischen ist mein passiver ROON CORE]
STAX AMPS Temperatures 2021k.jpg
STAX AMPS Temperatures 2021k.jpg (49.64 KiB) 7744 mal betrachtet
Höre mit verschiedenen STAX KH + Verstärkern für STAX
> Alles was ich hier poste stellt meine persönliche Erfahrung dar und
ist nicht als Werbung für ein Produkt oder Hersteller zu verstehen <
Benutzeravatar
kds315
Mitglied
Beiträge: 3567
Registriert: Di 28. Jul 2020, 13:26
Has thanked: 675 times
Been thanked: 506 times

Re: [Sammelthread] STAX Amps von Andreas Rauenbühler

Beitrag von kds315 »

Der nächste ANTARES wird hoffentlich bald bei mir eintrudeln (so sagt Andreas), bin mal recht gespannt auf den...
Höre mit verschiedenen STAX KH + Verstärkern für STAX
> Alles was ich hier poste stellt meine persönliche Erfahrung dar und
ist nicht als Werbung für ein Produkt oder Hersteller zu verstehen <
Benutzeravatar
kds315
Mitglied
Beiträge: 3567
Registriert: Di 28. Jul 2020, 13:26
Has thanked: 675 times
Been thanked: 506 times

Re: [Sammelthread] STAX Amps von Andreas Rauenbühler

Beitrag von kds315 »

So, darf sich jetzt mal warmlaufen (die darunter sind ausgeschaltet) - bitte weggucken Dominik 😉
.
A42922EC-D2B8-4918-B955-70171A850BD9.jpeg
A42922EC-D2B8-4918-B955-70171A850BD9.jpeg (68.16 KiB) 6804 mal betrachtet
Zuletzt geändert von kds315 am So 21. Nov 2021, 09:06, insgesamt 1-mal geändert.
Höre mit verschiedenen STAX KH + Verstärkern für STAX
> Alles was ich hier poste stellt meine persönliche Erfahrung dar und
ist nicht als Werbung für ein Produkt oder Hersteller zu verstehen <
Benutzeravatar
kds315
Mitglied
Beiträge: 3567
Registriert: Di 28. Jul 2020, 13:26
Has thanked: 675 times
Been thanked: 506 times

Re: [Sammelthread] STAX Amps von Andreas Rauenbühler

Beitrag von kds315 »

Also nach einer Stunde warmlaufen mal gehört damit und mit dem T1m4 im Vergleich - letzterer muss sich wahrlich nicht verstecken!
Bin sowas von überrascht, beide kingen (soweit jetzt gehört) derart ähnlich!! :)

Werde mal weiterhören damit, verschieden Genres, dann werden sich Unterschiede wohl zeigen... :kh:

Der Sirius V9 allerdings hat mehr Slam im Bass, gerade mal kurz im Vergleich zu beiden gehört...

Ich vermute mal das: der Antares und der SRM-T1m4 werden sich nichts nehmen, beide Doppeltrioden, der Antares hat 900Vss, der T1m4 1400Vss - was aber nicht relevant für mich ist, weil ich idR nur 80-85dB laut höre. Gut, CCS liefert mehr dynamische Audio-Leistung, der Antares nutzt Anodenwiderstände, wir werden sehen ob und wie das hörbar wird.
Höre mit verschiedenen STAX KH + Verstärkern für STAX
> Alles was ich hier poste stellt meine persönliche Erfahrung dar und
ist nicht als Werbung für ein Produkt oder Hersteller zu verstehen <
Benutzeravatar
kds315
Mitglied
Beiträge: 3567
Registriert: Di 28. Jul 2020, 13:26
Has thanked: 675 times
Been thanked: 506 times

Re: [Sammelthread] STAX Amps von Andreas Rauenbühler

Beitrag von kds315 »

So sieht der nur zweistufig verstärkende ANTARES schaltungsmässig aus, die Ausgangs-Doppeltriode 6SN7 wird mit 2x 5.5mA gefahren, Versorgungsspannung sind je Zweig sind stabilisierte 300V damit sind 900Vss (Spitzenspannung Stator-Stator) möglich:
.
Bild
.
Warum Andreas im Ausgangskreis der Röhren 6SN7 Anodenwiderstände (2x drei) nutzt und nicht Stromquellen mit eingeprägtem Strom (CCS), erschliesst sich mir nicht; er sagte auf Nachfrage das reduziere den Bass.

Und so sieht der dreifach verstärkende SRM-T1m4 (CCS ersetzt die Anodenwiderstände an der Stelle die ich invertiert habe), die ECC99 Doppeltriode wird mit ca. 2x5.3mA gefahren soviel ich weiss (aus Teil 4 des Artikels von Dominik). Versorgungsspannung ist je Zweig unstabilisiert 320V damit sind über 900Vss (Spitzenspannung Stator-Stator) möglich:
.
SRM-T1 schematic inv CCSkk.jpg
SRM-T1 schematic inv CCSkk.jpg (126.97 KiB) 6711 mal betrachtet
.
Wie man leicht sieht, sind die beiden Amps datenmässig sehr ähnlich, ausser dass der T1m4 dreistufig und der Antares zweistufig verstärkt, also in der Eingangsstufe sehr hoch verstärkend ist - wobei beide Verstärker negativen globalen Feedback benutzen, also das Ausgangsignal invertiert in die Eingangstufe zurückführen, um damit die Verstärkung über alles auf 60dB (1000x) einzustellen.
Höre mit verschiedenen STAX KH + Verstärkern für STAX
> Alles was ich hier poste stellt meine persönliche Erfahrung dar und
ist nicht als Werbung für ein Produkt oder Hersteller zu verstehen <
Benutzeravatar
kds315
Mitglied
Beiträge: 3567
Registriert: Di 28. Jul 2020, 13:26
Has thanked: 675 times
Been thanked: 506 times

Re: [Sammelthread] STAX Amps von Andreas Rauenbühler

Beitrag von kds315 »

Nun, nach weiterem Hören veschiedener Genres verstärkt sich der Eindruck, dass sich beide Amps nicht viel nehmen; allerdings finde ich den T1m4 eine Spur ausgeglichener, feiner und "runder" als der Antares (zB. Eagles Live 1994 "Tequila Sunrise"). Wobei alles dies Nuancen sind; beide Amps spielen ausserordentlich fein auf. Der Sirius als dritter im Vergleich ist trockener, etwas "rauher", deutlich druckvoller, die richtige Maschine für Rock, allerdings bei Eagles Live 1994 "Tequila Sunrise" etwas mehr Zischeln bei Glen Frey's Gesang, da tut gerade der SR-009 etwas zuviel des Guten. Habe mit den Stax SR-009, SR-007Mk2, 404LE gehört. Und wenn jemand behauptet Estaten können keinen Bass, dann bitte mal Ledisi's "WKND" aus "Live at the Troubadour" anhören oder Maxwell's "Love You" aus BLACKsummer's night 2009!

Werde noch etwas Stimmen und Gesang anhören wegen der Mitten und noch etwas mit scharfen Impulsen (Keith Jarret "Köln Concert" bietet sich an dazu) - beide prima, nichts auszusetzen, selbst Anblasgeräusche (Jet Baker "Solar", Stan Getz "Valerie") kommen gleichartig gut. Jaco Pastorius live 1982 mit "I shot the Sheriff" ein reiner Genuss der Bass mit den Steel Drums dazu, wobei der Antares gefühlt die Bässe einen Hauch trockener bringt - Nuancen allerdings.

Alles wurde mit Roon gestreamt, RME ADI-2 FS (AK-chip) war der DAC, alle Hörer jeweils mit den Oratory1990 settings EQed.

Nun, wenn man einen sehr guten und günstigen Amp sucht und nicht donnernde Lautstärken benötigt, dann ist man mit dem Antares sicher sehr gut bedient, für EUR750 incl. 2 Jahre Garantie allemal. Ein umgebauter SRM-T1 kommt so auf EUR900-1000 (je nachdem was man für einen gebrauchten T1 bezahlt hat plus die V4 CCS+ECC99 Modifikation).

Werde ich den Antares behalten? Hmm, ev für eine zweite Hörstation, mal sehen...

PS: die aktuelle Version des Antares hat jetzt XLR und RCA Eingänge (umschaltbar auf der Rückseite) und weisse 5pin Teflon-Stax Buchsen
Zuletzt geändert von kds315 am So 21. Nov 2021, 13:56, insgesamt 6-mal geändert.
Höre mit verschiedenen STAX KH + Verstärkern für STAX
> Alles was ich hier poste stellt meine persönliche Erfahrung dar und
ist nicht als Werbung für ein Produkt oder Hersteller zu verstehen <
Benutzeravatar
Firschi
Moderator
Moderator
Beiträge: 5909
Registriert: So 2. Okt 2016, 21:33
Wohnort: Freiburg
Has thanked: 43 times
Been thanked: 150 times
Kontaktdaten:

Re: [Sammelthread] STAX Amps von Andreas Rauenbühler

Beitrag von Firschi »

kds315 hat geschrieben: So 21. Nov 2021, 09:24die ECC99 Doppeltriode wird mit ca. 2x5.3mA gefahren soviel ich weiss
Die Konstantstromquellen stelle ich beim T1m4 auf jeweils 6mA je Sektion ein. Mehr will ich dem Netzteil nicht zumuten.


Wollte man dem Antares Konstantstromquellen verpassen müsste man ca. das Doppelte an Abwärme über Kühlkörper abführen, im Vergleich zum T1m4. In allen Fällen sollte man berücksichtigen, dass im jeweiligen Serienzustand viel Leistung über die Anodenwiderstände verbraten wird.
Benutzeravatar
kds315
Mitglied
Beiträge: 3567
Registriert: Di 28. Jul 2020, 13:26
Has thanked: 675 times
Been thanked: 506 times

Re: [Sammelthread] STAX Amps von Andreas Rauenbühler

Beitrag von kds315 »

Hmm, wenn ich mir die Schaltung ansehe mit 3x8.2kOhm Anodenwiderständen und die 6SN7 nach Datenblatt ja 7.7kOhm Anodenwiderstand hat
kommt man auf Ia = 300V / (3x8.2kOhm + 7.7kOhm = 32.3kOhm) = 9.3mA pro Anode, also 18.6mA pro Röhre mal zwei Röhren: 37.2mA total.

Der T1m4 hat wie du sagts je 6mA pro Anode, also 12mA pro Röhre, bei zwei Röhren also 24mA - dann könntest du Recht haben
Höre mit verschiedenen STAX KH + Verstärkern für STAX
> Alles was ich hier poste stellt meine persönliche Erfahrung dar und
ist nicht als Werbung für ein Produkt oder Hersteller zu verstehen <
burki

Re: [Sammelthread] STAX Amps von Andreas Rauenbühler

Beitrag von burki »

Ich sehe (Antares <--> T1m4) es halt so:
Beim T1m4 ist die Basis (IMHO 1987) nicht gerade die neuste und wenn man z.B. für den SR-404 oder SR-700 einen wirklich guten und preiswerten Zuspieler sucht, kommt man um den Antares kaum vorbei.
Beim SR-009 und noch mehr beim SR-007 würde ich persönlich dagegen noch eine Schippe drauflegen.
Musikfreak
Mitglied
Beiträge: 156
Registriert: Sa 21. Sep 2019, 00:02
Been thanked: 7 times

Re: [Sammelthread] STAX Amps von Andreas Rauenbühler

Beitrag von Musikfreak »

Ich überlege ob ich für meinen Stax SR 007mk1 mir von Highamp den Sirius V9 zulege.
Benutzeravatar
kds315
Mitglied
Beiträge: 3567
Registriert: Di 28. Jul 2020, 13:26
Has thanked: 675 times
Been thanked: 506 times

Re: [Sammelthread] STAX Amps von Andreas Rauenbühler

Beitrag von kds315 »

Musikfreak hat geschrieben: So 21. Nov 2021, 21:42 Ich überlege ob ich für meinen Stax SR 007mk1 mir von Highamp den Sirius V9 zulege.
Da wirst du Freude haben damit, der 007 spielt sehr schön an meinem SIRIUS V9!
Höre mit verschiedenen STAX KH + Verstärkern für STAX
> Alles was ich hier poste stellt meine persönliche Erfahrung dar und
ist nicht als Werbung für ein Produkt oder Hersteller zu verstehen <
Benutzeravatar
kds315
Mitglied
Beiträge: 3567
Registriert: Di 28. Jul 2020, 13:26
Has thanked: 675 times
Been thanked: 506 times

Re: [Sammelthread] STAX Amps von Andreas Rauenbühler

Beitrag von kds315 »

burki hat geschrieben: So 21. Nov 2021, 21:36 Ich sehe (Antares <--> T1m4) es halt so:
Beim T1m4 ist die Basis (IMHO 1987) nicht gerade die neuste und wenn man z.B. für den SR-404 oder SR-700 einen wirklich guten und preiswerten Zuspieler sucht, kommt man um den Antares kaum vorbei.
Beim SR-009 und noch mehr beim SR-007 würde ich persönlich dagegen noch eine Schippe drauflegen.
007 stimme ich zu wenn man mit höheren Lautstärken hören möchte, denn der braucht ca. 6dB mehr als der 009; letzterer hingegen ist leicht zu treiben - der T1m4 treibt den prima an!
Höre mit verschiedenen STAX KH + Verstärkern für STAX
> Alles was ich hier poste stellt meine persönliche Erfahrung dar und
ist nicht als Werbung für ein Produkt oder Hersteller zu verstehen <
burki

Re: [Sammelthread] STAX Amps von Andreas Rauenbühler

Beitrag von burki »

Es ging mir bei der Betrachtung nicht um die maximal erzielbare Lautstärke, sondern um das (natürlich subjektive) Hörergebnis.
Der SR-009 gefällt mir schlicht und ergreifend am Antares nicht so gut, wie z.B. am Luminare.
Beim 404er sieht es dagegen anders aus.
Doch das Thema hatten wir eh schon...
Benutzeravatar
kds315
Mitglied
Beiträge: 3567
Registriert: Di 28. Jul 2020, 13:26
Has thanked: 675 times
Been thanked: 506 times

Re: [Sammelthread] STAX Amps von Andreas Rauenbühler

Beitrag von kds315 »

burki hat geschrieben: So 21. Nov 2021, 22:23 Es ging mir bei der Betrachtung nicht um die maximal erzielbare Lautstärke, sondern um das (natürlich subjektive) Hörergebnis.
Der SR-009 gefällt mir schlicht und ergreifend am Antares nicht so gut, wie z.B. am Luminare.
Beim 404er sieht es dagegen anders aus.
Doch das Thema hatten wir eh schon...
Lass dir doch mal den Alpha Centauri schicken zum Probehören; ich war recht angetan, aber habe ja den Sirius hier.
Höre mit verschiedenen STAX KH + Verstärkern für STAX
> Alles was ich hier poste stellt meine persönliche Erfahrung dar und
ist nicht als Werbung für ein Produkt oder Hersteller zu verstehen <
Benutzeravatar
Staxi2017
Mitglied
Beiträge: 1387
Registriert: Mi 22. Nov 2017, 19:58
Has thanked: 146 times
Been thanked: 139 times

Re: [Sammelthread] STAX Amps von Andreas Rauenbühler

Beitrag von Staxi2017 »

Wenn es nur um normale Zimmerlautstärke geht gibts ja eh die Empfehlung von Andreas - Sirrah - klanglich seine Bester
Wer im Wettkamp, ich habe den Stärksten der Sieger sein will, der nimmt den Sirius.
burki

Re: [Sammelthread] STAX Amps von Andreas Rauenbühler

Beitrag von burki »

Nunja, ich brauche keinen weiteren Amp von Rauenbühler, denn drei Stax-Hörzonen reichen mir ;)
Einen Transistor Sirrah täte ich übrigens einem Antares gerade beim SR-009 nicht vorziehen und (wie oben erwähnt) geht es mir nicht um die maximal erzielbare Lautstärke...
Wenn ich keinen Luminar hätte, dann wäre für mich tatsächlich der Alpha Centauri eine Option, wobei ich da eher z.B. Richtung Paltauf gehen täte, doch hier geht es ja um die Amps von Rauenbühler.
Benutzeravatar
Hüb‘
Mitglied
Beiträge: 363
Registriert: Do 26. Dez 2019, 08:08
Been thanked: 1 time

Re: [Sammelthread] STAX Amps von Andreas Rauenbühler

Beitrag von Hüb‘ »

kds315 hat geschrieben: So 21. Nov 2021, 11:44 Nun, nach weiterem Hören veschiedener Genres verstärkt sich der Eindruck, dass sich beide Amps nicht viel nehmen
Danke für diese Eindrücke! :) Wie nimmt sich denn der Unterschied am L700 für Dich aus?

Viele Grüße
Frank
:bier:
Klassik-Besprechungen & Hinweise|Mein Zeugs | "it's hard to find your way through the darkness/ and it's hard to know what to believe/ but if you live by your heart and value the love you find/ then you have all you need" - H. W. M.
Benutzeravatar
kds315
Mitglied
Beiträge: 3567
Registriert: Di 28. Jul 2020, 13:26
Has thanked: 675 times
Been thanked: 506 times

Re: [Sammelthread] STAX Amps von Andreas Rauenbühler

Beitrag von kds315 »

Nun, ich kann zum Sirrah nichts bzw. nur wenig sagen, ausser dass ich gehört habe, dass der Antares besser klingen soll. Da ich letzteren hier habe, kann ich nur bestätigen dass der Antares sehr wohlklingend ist, ohne jegliche Schärfen, was gerade zum SR-009 sehr gut passt; das kann ab und zu am Sirius etwas zuviel des guten sein. Der Sirius passt besser zum SR-007 meines Erachtens nach, der kann bei gemässigten Lautstärken auch am Antares sehr gut spielen, braucht allerdings ca. 6dB mehr (was der Antares locker kann). Wenn es lauter sein soll, dann ist der Alpha Centauri die Wahl, der auch mit dem SR-009 sehr gut zusammen spielt.
Zuletzt geändert von kds315 am Mo 22. Nov 2021, 11:03, insgesamt 1-mal geändert.
Höre mit verschiedenen STAX KH + Verstärkern für STAX
> Alles was ich hier poste stellt meine persönliche Erfahrung dar und
ist nicht als Werbung für ein Produkt oder Hersteller zu verstehen <
Benutzeravatar
kds315
Mitglied
Beiträge: 3567
Registriert: Di 28. Jul 2020, 13:26
Has thanked: 675 times
Been thanked: 506 times

Re: [Sammelthread] STAX Amps von Andreas Rauenbühler

Beitrag von kds315 »

Hüb‘ hat geschrieben: Mo 22. Nov 2021, 10:04
kds315 hat geschrieben: So 21. Nov 2021, 11:44 Nun, nach weiterem Hören veschiedener Genres verstärkt sich der Eindruck, dass sich beide Amps nicht viel nehmen
Danke für diese Eindrücke! :) Wie nimmt sich denn der Unterschied am L700 für Dich aus?

Viele Grüße
Frank
:bier:
Weiss ich nicht, habe drei Amps mit drei Staxen verglichen, das war mir genug Vergleicherei ;)
Aber da Antares und SRM-T1m4 sehr ähnlich klingen und der L700 an dem T1m4 sehr gut klingt,
dann wird er das wohl auch am Antares! :kh:
Höre mit verschiedenen STAX KH + Verstärkern für STAX
> Alles was ich hier poste stellt meine persönliche Erfahrung dar und
ist nicht als Werbung für ein Produkt oder Hersteller zu verstehen <
Benutzeravatar
kds315
Mitglied
Beiträge: 3567
Registriert: Di 28. Jul 2020, 13:26
Has thanked: 675 times
Been thanked: 506 times

Re: [Sammelthread] STAX Amps von Andreas Rauenbühler

Beitrag von kds315 »

Gerade nochmal ne Stunde mit dem Antares + 404LE/009 verbracht: Diese Kombi lässt einem die ganze hardware vergessen und man taucht voll in die Musik ein .... hachhhhh wie schön :kh:
Höre mit verschiedenen STAX KH + Verstärkern für STAX
> Alles was ich hier poste stellt meine persönliche Erfahrung dar und
ist nicht als Werbung für ein Produkt oder Hersteller zu verstehen <
Benutzeravatar
kds315
Mitglied
Beiträge: 3567
Registriert: Di 28. Jul 2020, 13:26
Has thanked: 675 times
Been thanked: 506 times

Re: [Sammelthread] STAX Amps von Andreas Rauenbühler

Beitrag von kds315 »

Nun, nach heutigem intensiven Vergleichshören mit Antares + T1m4 sowie 007 + 009 habe ich beschlossen beim T1m4 zu bleiben, zumal der bezahlt ist und der Antares eben keine klangliche Offenbahrung err Steigerung bringen wird im Vergleich (ausser dem XLT Anschluss).

Feines Gerät der Antares, welches Tube-rolling erlaubt, da keinerlei Abgleich oder gematchte Paare nötig ist/sind, man kann also jedwede 6SN7 einsetzen (GTA oder GTB würde ich persönlich nehmen, weil die reinen 6SN7 ja für 250V ausgelegt sind, der Antares aber 300V fährt, die GT-Typen GTA/GTB können höhere Spannungen). Diese da sollen fein sein: https://www.tungsol.com/html/6sn7gtb-tung-sol.html - eingebaut sind JJ (also ElectroHarmonix). Gibt noch Gemunkel über NOS Röhren aber das Ergebnis steht noch aus...

Das Preis/Leistungsverhältnis sollte erwähnt werden; man bekommt einen wirklich feinen Stax-Amp der auch 007 + 009 treiben kann und das für EUR750!
Höre mit verschiedenen STAX KH + Verstärkern für STAX
> Alles was ich hier poste stellt meine persönliche Erfahrung dar und
ist nicht als Werbung für ein Produkt oder Hersteller zu verstehen <
Benutzeravatar
Staxi2017
Mitglied
Beiträge: 1387
Registriert: Mi 22. Nov 2017, 19:58
Has thanked: 146 times
Been thanked: 139 times

Re: [Sammelthread] STAX Amps von Andreas Rauenbühler

Beitrag von Staxi2017 »

Brauchst also noch ein Zimmer mehr, dann ist Platz für ihn und er muss da bleiben 😀
Antworten