Stax SRM-313 - Kondensatorentausch
Stax SRM-313 - Kondensatorentausch
Nachdem mir die scharfen Höhen meines Stax SRM-313 definitiv nicht mehr gefallen haben und der Austausch der Kondensatoren nach Firschis hervorragender Anleitung an einem T1 mit ähnlichen Problemen Linderung brachte, habe ich mich auch bei dem 313 an den Austausch der Kondensatoren gewagt.
Bei diesem Exemplar sind nur insgesamt 4 Kondensatoren vorhanden. Zweimal 10mF 400V und zweimal 220mF 400V. Beide Typen sind im Unterschied zum T1 für 105°C spezifiziert.
Nachdem die Nichicon-Kondensatoren im überholten T1 gut funktionieren, habe ich auch hier auf Nichicon-Kondensatoren gesetzt. Ich habe die Kapazitäten jeweils doppelt so hoch gewählt, also 22mF 400V 105° und 470mF 400V 105°.
Die Beschaffung über Mouser dauerte dieses mal etwas länger, da die Ware im texanischen Schneechaos hängen blieb.
Das Board des 313 ist zum Löten nicht ganz so gut zugänglich wie der T1, da man nicht direkt von unten arbeiten kann. Nach dem Lösen der vier Schrauben kann man das Board aber immerhin soweit im Gehäause neigen, dass man die vier Kondensatoren auslöten kann. Wer mehr Platz benötigt, muss mindestens die Ausgangsleitungen auslöten. Das könnte man tun um direkt Sicherheitswiderstände - siehe Firschis T1-Anleitung - einzulöten. Ich habe das (noch) nicht gemacht um besser nachvollziehen zu können auf welche Bauteile die mögliche Veränderung in den Höhen zurück zu führen ist.
Die beiden kleineren Kondensatoren sind etwas größer im Umfang als die originalen Typen, weswegen man man gucken muss, dass man nicht mit anderen Bauteilen kollidiert. Trimmpotis scheint es beim 313 im Gegensatz zum Röhren-T1 und auch den direkten Transistor-Nachfolgern 323 und 353x nicht zu geben. Jedenfalls sind mir keine aufgefallen.
Insgesamt eine recht schnell durchzuführende Arbeit. Nach dem Zusammenschrauben der große Moment:
Netzkabel dran, Einschalter gedrückt... keine Stichflamme, kein Rauch! Puh, alles richtig gemacht..! Kopfhörer dran (Lambda Nova Classic). Und der erste Eindruck?
Gut, machen wir uns nichts vor, ein T1 wird aus dem 313 nicht! Aber immerhin habe ich tatsächlich den Eindruck, dass die unerträgliche Schärfe in den Höhen zumindest besser geworden ist. Mit dem L700 wird der Eindruck noch etwas angenehmer, da hier noch eine Portion mehr Bass vorhanden ist und das Ganze noch ausgewogener ist.
Ich werde in den nächsten Tagen noch ein bisschen mehr hören um den ersten Eindruck zu verfestigen ( oder zu verwerfen...) und berichte dann wieder.
Mich würde interessieren ob es hier im Forum ähnliche Erfahrungen mit veränderten Höreindrücken nach Kondensatorwechsel gibt und worauf das möglicherweise zurück zu führen ist. Spielt der Typ oder die Marke eine große Rolle - angeblich sollen ja die Panasonic-Kondensatoren so richtig gut sein... - oder spielt die vergrößerte Kapazität eine hörbare Rolle?
So long
Thomas
Bei diesem Exemplar sind nur insgesamt 4 Kondensatoren vorhanden. Zweimal 10mF 400V und zweimal 220mF 400V. Beide Typen sind im Unterschied zum T1 für 105°C spezifiziert.
Nachdem die Nichicon-Kondensatoren im überholten T1 gut funktionieren, habe ich auch hier auf Nichicon-Kondensatoren gesetzt. Ich habe die Kapazitäten jeweils doppelt so hoch gewählt, also 22mF 400V 105° und 470mF 400V 105°.
Die Beschaffung über Mouser dauerte dieses mal etwas länger, da die Ware im texanischen Schneechaos hängen blieb.
Das Board des 313 ist zum Löten nicht ganz so gut zugänglich wie der T1, da man nicht direkt von unten arbeiten kann. Nach dem Lösen der vier Schrauben kann man das Board aber immerhin soweit im Gehäause neigen, dass man die vier Kondensatoren auslöten kann. Wer mehr Platz benötigt, muss mindestens die Ausgangsleitungen auslöten. Das könnte man tun um direkt Sicherheitswiderstände - siehe Firschis T1-Anleitung - einzulöten. Ich habe das (noch) nicht gemacht um besser nachvollziehen zu können auf welche Bauteile die mögliche Veränderung in den Höhen zurück zu führen ist.
Die beiden kleineren Kondensatoren sind etwas größer im Umfang als die originalen Typen, weswegen man man gucken muss, dass man nicht mit anderen Bauteilen kollidiert. Trimmpotis scheint es beim 313 im Gegensatz zum Röhren-T1 und auch den direkten Transistor-Nachfolgern 323 und 353x nicht zu geben. Jedenfalls sind mir keine aufgefallen.
Insgesamt eine recht schnell durchzuführende Arbeit. Nach dem Zusammenschrauben der große Moment:
Netzkabel dran, Einschalter gedrückt... keine Stichflamme, kein Rauch! Puh, alles richtig gemacht..! Kopfhörer dran (Lambda Nova Classic). Und der erste Eindruck?
Gut, machen wir uns nichts vor, ein T1 wird aus dem 313 nicht! Aber immerhin habe ich tatsächlich den Eindruck, dass die unerträgliche Schärfe in den Höhen zumindest besser geworden ist. Mit dem L700 wird der Eindruck noch etwas angenehmer, da hier noch eine Portion mehr Bass vorhanden ist und das Ganze noch ausgewogener ist.
Ich werde in den nächsten Tagen noch ein bisschen mehr hören um den ersten Eindruck zu verfestigen ( oder zu verwerfen...) und berichte dann wieder.
Mich würde interessieren ob es hier im Forum ähnliche Erfahrungen mit veränderten Höreindrücken nach Kondensatorwechsel gibt und worauf das möglicherweise zurück zu führen ist. Spielt der Typ oder die Marke eine große Rolle - angeblich sollen ja die Panasonic-Kondensatoren so richtig gut sein... - oder spielt die vergrößerte Kapazität eine hörbare Rolle?
So long
Thomas
Zuletzt geändert von Blueflame am Di 2. Mär 2021, 13:30, insgesamt 1-mal geändert.
- kds315
- Mitglied
- Beiträge: 3652
- Registriert: Di 28. Jul 2020, 13:26
- Has thanked: 696 times
- Been thanked: 535 times
Re: Stax SRM-313 - Kondenstorentausch
Hmm, klingt ja soweit gut, muss mal überlegen ob ich das meinem 313 auch angedeien lassen will... ;-)
Danke Thomas für die ausführliche Darstellung hier!
Danke Thomas für die ausführliche Darstellung hier!
Höre mit verschiedenen STAX KH + Verstärkern für STAX
> Alles was ich hier poste stellt meine persönliche Erfahrung dar und
ist nicht als Werbung für ein Produkt oder Hersteller zu verstehen <
> Alles was ich hier poste stellt meine persönliche Erfahrung dar und
ist nicht als Werbung für ein Produkt oder Hersteller zu verstehen <
- civicep1
- Mitglied
- Beiträge: 279
- Registriert: Sa 3. Feb 2018, 21:33
- Has thanked: 20 times
- Been thanked: 29 times
Re: Stax SRM-313 - Kondenstorentausch
Hallo Thomas,
super, dass du deine Erfahrungen hier postest. Ich möchte zwei Anmerkungen los werden.
1. Ich glaube nicht, dass der Elkotausch einen hörbaren Einfluss auf den Klang hat. Dazu müssten die dicken orgiginal Elkos vorher schon massiv Kapazität verloren haben. Schaden tut es an der Stelle aber nicht, diese zu erneuern und in dem Zug die Siebkapazität zu verdoppelt. Ein Halbleitergleichrichter steckt das ohne Probleme weg. Da wird ja ein übliches CRC Glied, also Kapazität (C) - Widerstand (R) - Kapazität (C) als Siebkette zum Einsatz kommen.
2. Die Erhöhung der Kapazität der beiden kleinen Elkos erschließt sich mir aber noch nicht so ganz. Sind die denn auch dem Netzteil zugehörig? Also in der Versorgungsspannung? Oder Stabilisieren die irgendwo in der Verstärkunerschaltung. Ohne das genau zu wissen halte dich da die Verdoppelung als mutig. Wenn ein belegbarer Grund dahinter steht, dann gut. Wenn es nur für das gute Gefühl ist, würde ich da wieder die original Kapazität einlöten. Viel bringt nicht immer viel, die Kapazitäten sind an der Stelle vermutlich nicht ohne Grund so gewählt wie sie sind. Im CRC des Netzteiles, wie gesagt, kein Problem. In der Schaltung bin ich skeptisch.
Grüße,
Carsten
super, dass du deine Erfahrungen hier postest. Ich möchte zwei Anmerkungen los werden.
1. Ich glaube nicht, dass der Elkotausch einen hörbaren Einfluss auf den Klang hat. Dazu müssten die dicken orgiginal Elkos vorher schon massiv Kapazität verloren haben. Schaden tut es an der Stelle aber nicht, diese zu erneuern und in dem Zug die Siebkapazität zu verdoppelt. Ein Halbleitergleichrichter steckt das ohne Probleme weg. Da wird ja ein übliches CRC Glied, also Kapazität (C) - Widerstand (R) - Kapazität (C) als Siebkette zum Einsatz kommen.
2. Die Erhöhung der Kapazität der beiden kleinen Elkos erschließt sich mir aber noch nicht so ganz. Sind die denn auch dem Netzteil zugehörig? Also in der Versorgungsspannung? Oder Stabilisieren die irgendwo in der Verstärkunerschaltung. Ohne das genau zu wissen halte dich da die Verdoppelung als mutig. Wenn ein belegbarer Grund dahinter steht, dann gut. Wenn es nur für das gute Gefühl ist, würde ich da wieder die original Kapazität einlöten. Viel bringt nicht immer viel, die Kapazitäten sind an der Stelle vermutlich nicht ohne Grund so gewählt wie sie sind. Im CRC des Netzteiles, wie gesagt, kein Problem. In der Schaltung bin ich skeptisch.
Grüße,
Carsten
Re: Stax SRM-313 - Kondenstorentausch
Hallo Carsten,
in der Tat habe ich die kleinen Kondensatoren eher fürs Gefühl in der Kapazität verdoppelt. Firschi hat im T1 auch Kapazitäten bei den kleinen Kondensatoren erhöht (wahrscheinlich wusste er, was er tat!). Was mich hier gewundert hat, ist die Tatsache, dass auch die kleinen Elkos im 313 für 400 Volt spezifiziert sind. Das sind sie im T1 definitiv nicht.
10 mF-Elkos hätte ich auch noch liegen. Umlöten wäre also kein Problem.
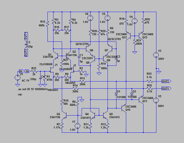
Hat denn jemand mal einen Schaltplan vom 313er gesehen? Oder kann den vom Platinen-Design ableiten?
Ich bin auch eher skeptisch, was die Hörbarkeit von solchen Bauteilen anbelangt. Man hört halt immer wieder Aussagen darüber und letzten Endes würde es ja dann keinen Sinn ergeben, bessere Bauteile zu verwenden, wenn es die billigen auch täten.
Viele Grüße
Thomas
in der Tat habe ich die kleinen Kondensatoren eher fürs Gefühl in der Kapazität verdoppelt. Firschi hat im T1 auch Kapazitäten bei den kleinen Kondensatoren erhöht (wahrscheinlich wusste er, was er tat!). Was mich hier gewundert hat, ist die Tatsache, dass auch die kleinen Elkos im 313 für 400 Volt spezifiziert sind. Das sind sie im T1 definitiv nicht.
10 mF-Elkos hätte ich auch noch liegen. Umlöten wäre also kein Problem.
Hat denn jemand mal einen Schaltplan vom 313er gesehen? Oder kann den vom Platinen-Design ableiten?
Ich bin auch eher skeptisch, was die Hörbarkeit von solchen Bauteilen anbelangt. Man hört halt immer wieder Aussagen darüber und letzten Endes würde es ja dann keinen Sinn ergeben, bessere Bauteile zu verwenden, wenn es die billigen auch täten.
Viele Grüße
Thomas
- civicep1
- Mitglied
- Beiträge: 279
- Registriert: Sa 3. Feb 2018, 21:33
- Has thanked: 20 times
- Been thanked: 29 times
Re: Stax SRM-313 - Kondensatorentausch
Hi,
meines Wissens nach sind die "kleineren" Elkos im T1 zum Teil bzw. in meinem 006tS für die Stabilisierung der Heizspannung der Röhren gedacht. Da kann man auch mit höheren Kapazitäten nicht so viel "verderben" mit. Einen Schaltplan vom 313 habe ich auf die Schnelle nicht gefunden. Eventuell mal Sören/Inexxon anschreiben, ob er dir Infos zu den besagten Elkos geben kann. Ich würde die, wie gesagt, original in ihren Kapazitätswerten belassen.
Gute Bauteile haben immer Vorteile. Toleranz, Haltbarkeit, etc. Nur würde ich nicht zu viel in klanglicher Sicht erwarten. Ich könnte mir Vorstellen, dass die Schutzwiderstände in der Versorgungsspannung des Hörers einen Einfluss haben. Liegt doch der R direkt im Signalweg. Aus meiner Sicht eine obligatorische Maßnahmen. Schützen die Rs doch den Kopfhörer im Schadensfall und ggf. sogar den Kopfhörer-Hörer.
Grüße
meines Wissens nach sind die "kleineren" Elkos im T1 zum Teil bzw. in meinem 006tS für die Stabilisierung der Heizspannung der Röhren gedacht. Da kann man auch mit höheren Kapazitäten nicht so viel "verderben" mit. Einen Schaltplan vom 313 habe ich auf die Schnelle nicht gefunden. Eventuell mal Sören/Inexxon anschreiben, ob er dir Infos zu den besagten Elkos geben kann. Ich würde die, wie gesagt, original in ihren Kapazitätswerten belassen.
Gute Bauteile haben immer Vorteile. Toleranz, Haltbarkeit, etc. Nur würde ich nicht zu viel in klanglicher Sicht erwarten. Ich könnte mir Vorstellen, dass die Schutzwiderstände in der Versorgungsspannung des Hörers einen Einfluss haben. Liegt doch der R direkt im Signalweg. Aus meiner Sicht eine obligatorische Maßnahmen. Schützen die Rs doch den Kopfhörer im Schadensfall und ggf. sogar den Kopfhörer-Hörer.
Grüße
Re: Stax SRM-313 - Kondensatorentausch
Ok,
Danke schonmal. Die Sicherheitswiderstände kommen schon noch rein. Ich wollte halt wissen, ob sich schon etwas nach dem Einbau der Kondensatoren ändert. Das ist ohne Umschalten bzw. Hin- und Herschalten sicher sehr schwer zu beurteilen und es spielt sicher auch die Einbildung eine Rolle...
Es gehen die beiden schwarzen Kabel aus dem Trafo zu den beiden großen Elkos und die Leitung wird unter dem Board zu den beiden kleineren Elkos weiter geführt. Deswegen vermutlich auch die hohe Spannungsfestigkeit.
Ich werde Sören mal anfragen. Den Verstärker habe ich übrigens auch bei ihm gekauft.
Viele Grüße
Thomas
Danke schonmal. Die Sicherheitswiderstände kommen schon noch rein. Ich wollte halt wissen, ob sich schon etwas nach dem Einbau der Kondensatoren ändert. Das ist ohne Umschalten bzw. Hin- und Herschalten sicher sehr schwer zu beurteilen und es spielt sicher auch die Einbildung eine Rolle...
Es gehen die beiden schwarzen Kabel aus dem Trafo zu den beiden großen Elkos und die Leitung wird unter dem Board zu den beiden kleineren Elkos weiter geführt. Deswegen vermutlich auch die hohe Spannungsfestigkeit.
Ich werde Sören mal anfragen. Den Verstärker habe ich übrigens auch bei ihm gekauft.
Viele Grüße
Thomas
- BadPritt
- Moderator

- Beiträge: 519
- Registriert: Di 28. Nov 2017, 16:02
- Wohnort: Bochum
- Has thanked: 19 times
- Been thanked: 155 times
Re: Stax SRM-313 - Kondensatorentausch
Vom SRM-313 gibt es übrigens mindestens zwei Modelle. Die Abbildungen zeigen die neuere Variante mit der horizontal verbauten Hauptplatine. Dieses Modell hatte ich auch mal. In den älteren Versionen ist die Hauptplatine zu 90 Grad versetzt, also vertikal verbaut worden. Keine Ahnung warum. Bilder findet ihr im Netz.
Gruß Andreas
Gruß Andreas
Re: Stax SRM-313 - Kondensatorentausch
Hallo Andreas,
das ist richtig. Und die letzte Version hatte dann das auch heute noch übliche blaue Board.
Viele Grüße
Thomas
das ist richtig. Und die letzte Version hatte dann das auch heute noch übliche blaue Board.
Viele Grüße
Thomas
- kds315
- Mitglied
- Beiträge: 3652
- Registriert: Di 28. Jul 2020, 13:26
- Has thanked: 696 times
- Been thanked: 535 times
Re: Stax SRM-313 - Kondensatorentausch
Das ist eigentlich Standard dass man kleine Elkos direkt an die Elektronik bringt, denn so lassen sich Stromspitzen besser versorgen weil keine (oder nur kleine) Induktivität im Weg ist - denn das ist bei den grossen Elkos der Fall (deren Aufgabe ist die Siebung und Glättung der gleichgerichteten Hochspannung im Netzteil). Oft sitzen dann noch kleine 0,01uF Folienkondensatoren parallel in der Schaltung zu den 10uF Elkos. Letztere sollten halt auch möglichst induktionsarme Varianten sein.
Höre mit verschiedenen STAX KH + Verstärkern für STAX
> Alles was ich hier poste stellt meine persönliche Erfahrung dar und
ist nicht als Werbung für ein Produkt oder Hersteller zu verstehen <
> Alles was ich hier poste stellt meine persönliche Erfahrung dar und
ist nicht als Werbung für ein Produkt oder Hersteller zu verstehen <
Re: Stax SRM-313 - Kondensatorentausch
Richtig!
Alle Elkos sitzen im Netzteil und der Biaserzeugung. Habe zwar den Schaltplan zum 313 nicht gefunden aber kenne den von verschiedenen SRM1 Varianten von dem dieser abgeleitet ist, und es gibt in der eigentlichen Verstärkerschaltung keine Elkos (wie auch bei allen anderen Stax Verstärkern).
Die großen Siebelkos verdoppeln ist nie falsch, da Stax leider die Spannungsversorgung nie stanilisiert, ob hörbar weiß nicht. Zu den Elkos: egal welche Marke, wenn man von einem vertrauenswürdigen Lieferanten wie Mouser gekauft hat und keine Fälschungen oder ausgebautes Zeug von Taobao oder ebay ist alles gut.
Alle Elkos sitzen im Netzteil und der Biaserzeugung. Habe zwar den Schaltplan zum 313 nicht gefunden aber kenne den von verschiedenen SRM1 Varianten von dem dieser abgeleitet ist, und es gibt in der eigentlichen Verstärkerschaltung keine Elkos (wie auch bei allen anderen Stax Verstärkern).
Die großen Siebelkos verdoppeln ist nie falsch, da Stax leider die Spannungsversorgung nie stanilisiert, ob hörbar weiß nicht. Zu den Elkos: egal welche Marke, wenn man von einem vertrauenswürdigen Lieferanten wie Mouser gekauft hat und keine Fälschungen oder ausgebautes Zeug von Taobao oder ebay ist alles gut.
Gruß Dan
Your Resident Estatologist
Your Resident Estatologist
Re: Stax SRM-313 - Kondensatorentausch
Ok,
dann werde ich das erst mal so lassen. Sören hat inzwischen auch auf meine Anfrage geantwortet. Er hat zwar keine Aussage getroffen, ob die kleinen Elkos im Netzteil sitzen aber ist auch der Meinung, wenn der Verstärker weiterhin problemlos läuft, kann ich sie drin lassen.
Grundsätzlich weist er aber auch darauf hin, dass Kapazitäten nur in der Netzteilsiebung verändert werden sollten, nie in der eigentlichen Verstärkerschaltung.
Wenn jemand einen Schaltplan für den 313 hat oder einen findet, würde mich das interessieren.
Viele Grüße
Thomas
dann werde ich das erst mal so lassen. Sören hat inzwischen auch auf meine Anfrage geantwortet. Er hat zwar keine Aussage getroffen, ob die kleinen Elkos im Netzteil sitzen aber ist auch der Meinung, wenn der Verstärker weiterhin problemlos läuft, kann ich sie drin lassen.
Grundsätzlich weist er aber auch darauf hin, dass Kapazitäten nur in der Netzteilsiebung verändert werden sollten, nie in der eigentlichen Verstärkerschaltung.
Wenn jemand einen Schaltplan für den 313 hat oder einen findet, würde mich das interessieren.
Viele Grüße
Thomas
Re: Stax SRM-313 - Kondensatorentausch
Nochmaliges Nachfrage bei Sören brachte zwar keinen Schaltplan, den er vom 313 auch nicht hat, aber immerhin die Aussage, dass seines Wissens nach die beiden kleinen Elkos zur Stabilisierung der Versorgungsspannung von 290 Volt der Transistoren dienen.
Ich werde dem Verstärker also noch ein bisschen Einspielzeit und Probehören geben und weiter berichten.
Final werden dann noch die Sicherheitswiderstände eingelötet. Vielleicht bringen die dann die endgültige Tonveränderung...
@Firschi: Sollten da die gleichen Werte wie im T1 verwendet werden? Wie berechnen sich diese Werte?
Viele Grüße
Thomas
Ich werde dem Verstärker also noch ein bisschen Einspielzeit und Probehören geben und weiter berichten.
Final werden dann noch die Sicherheitswiderstände eingelötet. Vielleicht bringen die dann die endgültige Tonveränderung...
@Firschi: Sollten da die gleichen Werte wie im T1 verwendet werden? Wie berechnen sich diese Werte?
Viele Grüße
Thomas
- kds315
- Mitglied
- Beiträge: 3652
- Registriert: Di 28. Jul 2020, 13:26
- Has thanked: 696 times
- Been thanked: 535 times
Re: Stax SRM-313 - Kondensatorentausch
Hier, von einer Japanischen Site (in jap.Sprache) über Schaltungssimulation - ist aber vereinfacht und das Netzteil fehlt.
Hier jedoch bei 727 kann man das sehen und ich vermute mal, dass das beim 313 ähnlich ist: Die 10uF sind nur Spannungsstabi direkt am board, 20uF macht da nichts kaputt, haben halt etwas höhere Induktivität.
Hier jedoch bei 727 kann man das sehen und ich vermute mal, dass das beim 313 ähnlich ist: Die 10uF sind nur Spannungsstabi direkt am board, 20uF macht da nichts kaputt, haben halt etwas höhere Induktivität.
Höre mit verschiedenen STAX KH + Verstärkern für STAX
> Alles was ich hier poste stellt meine persönliche Erfahrung dar und
ist nicht als Werbung für ein Produkt oder Hersteller zu verstehen <
> Alles was ich hier poste stellt meine persönliche Erfahrung dar und
ist nicht als Werbung für ein Produkt oder Hersteller zu verstehen <
- kds315
- Mitglied
- Beiträge: 3652
- Registriert: Di 28. Jul 2020, 13:26
- Has thanked: 696 times
- Been thanked: 535 times
Re: Stax SRM-313 - Kondensatorentausch
PS: Habe meinen 313 jetzt paar Tage spielen lassen - und wenn ich mich nicht irre ist die Schärfe weg oder sehr viel weniger geworden. Kann sein dass sich die Kondensatoren wieder haben formieren müssen (?) Ich kenne das von Hochleistungsblitzgeräten, deren Hochspannungskondensatorenbänke muss man nach längerem Nichtgebrauch auch wieder langsam aufpäppeln... ;-)
Höre mit verschiedenen STAX KH + Verstärkern für STAX
> Alles was ich hier poste stellt meine persönliche Erfahrung dar und
ist nicht als Werbung für ein Produkt oder Hersteller zu verstehen <
> Alles was ich hier poste stellt meine persönliche Erfahrung dar und
ist nicht als Werbung für ein Produkt oder Hersteller zu verstehen <
Re: Stax SRM-313 - Kondensatorentausch
Danke fürs Finden.
Die Möglichkeit mit dem Formieren der Elkos habe ich bisher gar nicht in Betracht gezogen. Könnte aber tatsächlich passen. Der von mir überholte T1 mit den Schärfen in den Höhen hat nach Aussage des Vorbesitzers mehrere Monate unbenutzt gestanden und auch mein 313 war lange nicht angeschlossen da ja auch ein 353xbk vorhanden ist.
Da hilft nur: Hören, hören, hören!
Viele Grüße
Thomas
Die Möglichkeit mit dem Formieren der Elkos habe ich bisher gar nicht in Betracht gezogen. Könnte aber tatsächlich passen. Der von mir überholte T1 mit den Schärfen in den Höhen hat nach Aussage des Vorbesitzers mehrere Monate unbenutzt gestanden und auch mein 313 war lange nicht angeschlossen da ja auch ein 353xbk vorhanden ist.
Da hilft nur: Hören, hören, hören!
Viele Grüße
Thomas
Re: Stax SRM-313 - Kondensatorentausch
Hat das Einfluss auf Deinen Vergleich mit dem T1?

Klassik-Besprechungen & Hinweise|Mein Zeugs | "it's hard to find your way through the darkness/ and it's hard to know what to believe/ but if you live by your heart and value the love you find/ then you have all you need" - H. W. M.
Re: Stax SRM-313 - Kondensatorentausch
Eigentlich Vergleiche ich den 313 nicht mit dem T1. Das wäre ja auch vermessen, den zum T1 machen zu wollen. Die Beobachtung mit den scharfen Höhen war halt ähnlich.
Vergleichen könnte man den 313 mit dem 353x. Das ist ja eine Linie.
Vergleichen könnte man den 313 mit dem 353x. Das ist ja eine Linie.
Re: Stax SRM-313 - Kondensatorentausch
Ich meinte de Vergleich von kds315 hinsichtlich seiner klanglichen Wahrnehmung von T1 und SRM-313.
Wieso das? Interessant wäre es allemal, selbst wenn der 313 dann völlig "abstinkt"...
(aber vielleicht ist der Unterschied bei identischem Ausgangspegel auch eher sehr subtil?)
Klassik-Besprechungen & Hinweise|Mein Zeugs | "it's hard to find your way through the darkness/ and it's hard to know what to believe/ but if you live by your heart and value the love you find/ then you have all you need" - H. W. M.
Re: Stax SRM-313 - Kondensatorentausch
Hier habe ich noch einen Schaltplan vom 323A aufgetan.
Der hat auch schon die Sicherheitswiderstände im Ausgang. Damit erübrigt sich die Frage an Firschi. Die Werte der Widerstände sind identisch zu denen im T1.
Der hat auch schon die Sicherheitswiderstände im Ausgang. Damit erübrigt sich die Frage an Firschi. Die Werte der Widerstände sind identisch zu denen im T1.
- civicep1
- Mitglied
- Beiträge: 279
- Registriert: Sa 3. Feb 2018, 21:33
- Has thanked: 20 times
- Been thanked: 29 times
Re: Stax SRM-313 - Kondensatorentausch
Wenn die Schaltung so umgesetzt ist, sprich als Siebglied nur ein C, dann hilft da natürlich jede Kapazitätssteigerung für geringeren Ripple. Kannst die Kondensatoren also beruhigt drin lassen.
- kds315
- Mitglied
- Beiträge: 3652
- Registriert: Di 28. Jul 2020, 13:26
- Has thanked: 696 times
- Been thanked: 535 times
Re: Stax SRM-313 - Kondensatorentausch
Die 5.1k Sicherheits-Widerstände sind auch im 313, siehe Schaltung oben...!
Höre mit verschiedenen STAX KH + Verstärkern für STAX
> Alles was ich hier poste stellt meine persönliche Erfahrung dar und
ist nicht als Werbung für ein Produkt oder Hersteller zu verstehen <
> Alles was ich hier poste stellt meine persönliche Erfahrung dar und
ist nicht als Werbung für ein Produkt oder Hersteller zu verstehen <
- kds315
- Mitglied
- Beiträge: 3652
- Registriert: Di 28. Jul 2020, 13:26
- Has thanked: 696 times
- Been thanked: 535 times
Re: Stax SRM-313 - Kondensatorentausch
Nee, schau doch ins Netzteil, da sind doch 2x 220uF eingebaut als Siebglieder!!
Höre mit verschiedenen STAX KH + Verstärkern für STAX
> Alles was ich hier poste stellt meine persönliche Erfahrung dar und
ist nicht als Werbung für ein Produkt oder Hersteller zu verstehen <
> Alles was ich hier poste stellt meine persönliche Erfahrung dar und
ist nicht als Werbung für ein Produkt oder Hersteller zu verstehen <
- kds315
- Mitglied
- Beiträge: 3652
- Registriert: Di 28. Jul 2020, 13:26
- Has thanked: 696 times
- Been thanked: 535 times
Re: Stax SRM-313 - Kondensatorentausch
Einfach mal paar Tage mit Musi durchlaufen lassen, das sollte schon helfen. Habe ich mit meinem 313 so gemacht.Blueflame hat geschrieben: ↑Fr 5. Mär 2021, 08:43 Danke fürs Finden.
Die Möglichkeit mit dem Formieren der Elkos habe ich bisher gar nicht in Betracht gezogen. Könnte aber tatsächlich passen. Der von mir überholte T1 mit den Schärfen in den Höhen hat nach Aussage des Vorbesitzers mehrere Monate unbenutzt gestanden und auch mein 313 war lange nicht angeschlossen da ja auch ein 353xbk vorhanden ist.
Da hilft nur: Hören, hören, hören!
Viele Grüße
Thomas
Habe gestern Nacht nochmals A/B mit dem T1m4 gehört - die Schärfe ist tatsächlich so gut wie weg; ich denke
was noch da ist, ist einfach dem Unterschied Transistor - Röhre geschuldet.
Höre mit verschiedenen STAX KH + Verstärkern für STAX
> Alles was ich hier poste stellt meine persönliche Erfahrung dar und
ist nicht als Werbung für ein Produkt oder Hersteller zu verstehen <
> Alles was ich hier poste stellt meine persönliche Erfahrung dar und
ist nicht als Werbung für ein Produkt oder Hersteller zu verstehen <
Re: Stax SRM-313 - Kondensatorentausch
Ich habe gerade ein Foto eines 313 in der (vermutlich) letzten Version gesehen. Also die Version mit dem schwarzen (nicht blauen) Board. Dort sind auch schon Trimmpotis vorhanden. Möglicherweise sind in der Version auch bereits die Sicherheitswiderstände drin. Bei mir muss ich noch mal genau gucken, ob da was ist.
- civicep1
- Mitglied
- Beiträge: 279
- Registriert: Sa 3. Feb 2018, 21:33
- Has thanked: 20 times
- Been thanked: 29 times
Re: Stax SRM-313 - Kondensatorentausch
Ja sehe ich. Der Verstärker sieht bei parallel geschaltete C‘s ja trotzdem nur eine Gesamtkapazität (220uF + 10uF) Für eine CRC müsste zwischen den beiden Kapazitäten ein R stecken.
- kds315
- Mitglied
- Beiträge: 3652
- Registriert: Di 28. Jul 2020, 13:26
- Has thanked: 696 times
- Been thanked: 535 times
Re: Stax SRM-313 - Kondensatorentausch
Du vergisst den Einfluss der Leitungs- und der Elko-Induktivitäten, die bei schnellen Ausgleichsvorgängen eine erhebliche Rolle spielen - sonst würde die Kette 220uF + 10uF + 0.01uF ja völlig sinnlos sein - nicht?? Das sind eben gerade nicht nur einfach 230,01 uFcivicep1 hat geschrieben: ↑Fr 5. Mär 2021, 15:19Ja sehe ich. Der Verstärker sieht bei parallel geschaltete C‘s ja trotzdem nur eine Gesamtkapazität (220uF + 10uF) Für eine CRC müsste zwischen den beiden Kapazitäten ein R stecken.
Höre mit verschiedenen STAX KH + Verstärkern für STAX
> Alles was ich hier poste stellt meine persönliche Erfahrung dar und
ist nicht als Werbung für ein Produkt oder Hersteller zu verstehen <
> Alles was ich hier poste stellt meine persönliche Erfahrung dar und
ist nicht als Werbung für ein Produkt oder Hersteller zu verstehen <
- Firschi
- Moderator

- Beiträge: 5919
- Registriert: So 2. Okt 2016, 21:33
- Wohnort: Freiburg
- Has thanked: 44 times
- Been thanked: 150 times
- Kontaktdaten:
Re: Stax SRM-313 - Kondensatorentausch
Ich antworte trotzdem kurz
- kds315
- Mitglied
- Beiträge: 3652
- Registriert: Di 28. Jul 2020, 13:26
- Has thanked: 696 times
- Been thanked: 535 times
Re: Stax SRM-313 - Kondensatorentausch
So, also für mich ist es "amtlich", mein 313er hat sich gefangen, die Schärfen sind weg, selbst Maria Callas klingt wieder wie sie soll...
Denke die Elkos haben sich wieder formiert, oder was auch immer sich da wieder "eingespielt" hat; kenne ja paar Freaks, die lassen
ihre Audio-Geräte durchlaufen damit die auf Temperatur zu bleiben. Dazu gehöre ich nicht: Energieverschwendung, Alterung und im
Fehlerfall kann die Bude abfackeln...
Denke die Elkos haben sich wieder formiert, oder was auch immer sich da wieder "eingespielt" hat; kenne ja paar Freaks, die lassen
ihre Audio-Geräte durchlaufen damit die auf Temperatur zu bleiben. Dazu gehöre ich nicht: Energieverschwendung, Alterung und im
Fehlerfall kann die Bude abfackeln...
Höre mit verschiedenen STAX KH + Verstärkern für STAX
> Alles was ich hier poste stellt meine persönliche Erfahrung dar und
ist nicht als Werbung für ein Produkt oder Hersteller zu verstehen <
> Alles was ich hier poste stellt meine persönliche Erfahrung dar und
ist nicht als Werbung für ein Produkt oder Hersteller zu verstehen <
Re: Stax SRM-313 - Kondensatorentausch
Auch so ein Mythos, ja einige Geräte (z.B R2R Dacs, Röhren und Class A Amps ... ) können warm anders klingen, aber die nötige Temperatur wird in einigen Minuten erreicht.
Gruß Dan
Your Resident Estatologist
Your Resident Estatologist